Discussion paper on foreign exchange trading platform for retail participants - RBI - Reserve Bank of India
Discussion paper on foreign exchange trading platform for retail participants
Discussion paper on foreign exchange trading platform for retail participants To solicit the comments/views from stakeholders and others on the proposed foreign exchange trading platform for retail participants The foreign exchange market in India may be broadly divided into the interbank segment and the retail segment. The participants in the interbank segment are banks holding Authorised Dealer (AD) licenses under the Foreign Exchange Management Act (FEMA), 1999. Transactions in this segment are conducted through trading platforms like FXT-D2 (Thomson Reuters), FX-Clear (Clearing Corporation of India Limited (CCIL)) etc. before being settled by CCIL (for Cash, Tom, Spot and Forward USD-INR transactions) through a process of multilateral netting. Retail Customers with a need to buy/sell foreign exchange, currently do so over the phone with an AD Bank. While proprietary electronic dealing platforms of individual banks and Multi-Bank Portals (MBPs) are also available, access to them is restricted to retail customers with a minimum order size. In one-to-one negotiated dealing over the phone, customers with large order size command more negotiating power compared to the ones having smaller forex requirement. Banks also follow the practice of fixing “card rates” for the various forex pairs at the beginning of the day at which purchases and sales from/to retail customers would be made regardless of the intraday movement of the currency. The issue of transparent and fair pricing in the retail forex market has been coming up in various fora and public interactions for some time. The Reserve Bank of India (RBI) has also been receiving applications under RTI and queries/complaints regarding the guidelines of Reserve Bank on the spread that can be charged over the interbank forex rate by the AD banks and adherence of banks to the same. This issue has also attracted attention of regulators worldwide, culminating in publication of the FX Global Code (FXGC) developed by a partnership between central banks (which included the Reserve Bank of India) and Market Participants from 16 jurisdictions around the globe. Principle 14 of the said code requires that the Mark Up (the spread or charge that may be included in the final price of a transaction) applied to Client transactions by Market Participants acting as Principal should be fair and reasonable. 4. Current guidelines on charges for forex transactions Presently, AD banks are free to determine their own charges on various types of forex transactions (Para 2 of Foreign Exchange Dealers Association of India (FEDAI) Rules (9th Edition)), subject to RBI’s guidelines that Banks should ensure that the charges are reasonable and are not out of line with the average cost of providing these services. Banks are also required to ensure that customers with a low volume of activity are not penalised. (Para 6.1 of Master Circular on Customer Service in Banks – Department of Banking Regulation). 5. Possible means for addressing the issue While considering possible solutions for the above issue the following 2 options were considered:
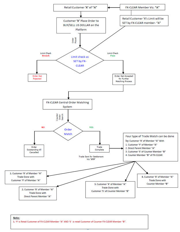
While choosing option (a) would make enforcement of the guidelines easier it has the disadvantage of interfering in the market determination of exchange rate. It might also incentivise the banks to charge their customers at or very close to such a cap, without determining the charges based on their costs. Option (b) seeks to complement the current practice of banks deciding on spreads in one-to-one negotiated dealing with clients with client pricing being directly determined in the market. It is then left to the retail client to choose between the options according to its convenience. This is sought to be achieved by providing customer access to an electronic trading platform where bid/offers from customers and AD banks can be matched anonymously and automatically. This is likely to provide transparency while enhancing competition leading to better pricing for all types of customers, without differentiating them on the basis of order size. Option (b) is preferred as it is a market based solution and because it eliminates the price risk faced by banks in warehousing customer orders until they are aggregated and covered in the interbank market. 6. Implementing the selected solution Clearing Corporation of India Limited (CCIL) operates an interbank USD/INR spot trading platform named FX-CLEAR. They would develop an electronic spot trading platform for retail customers modelled on their existing interbank spot trading platform. Based on experience gathered, vendors of other FX platforms may be allowed to offer similar retail platforms in the future. The key features of the proposed platform are as: i. The existing FX-CLEAR platform shall be extended to the retail customers of the FX-CLEAR member banks through an internet based application. The retail market will be separate from the interbank market. AD Cat-I banks may access both interbank and retail market while the retail customers would be allowed to access only the retail market for dealing. ii. The retail market will have the same market hours as the interbank market (09:00 to 17:00 hrs.) iii. The customer can access the retail market platform through an AD Cat-I bank. iv. The AD Cat-I bank shall set the limits upto which orders may be placed on the retail forex platform by its customers. Customer can directly execute the trade up to the limit by placing bid/offer quotes. Trades will be executed by anonymous order matching on price-time priority. v. Minimum order size would be USD 1000 and thereafter in multiples of USD 500. vi. The maximum order size shall be USD 500,000. vii. Buy orders on the retail platform will be matched against sell orders therein and vice versa. The system will have a functionality to aggregate customer orders at the same rate up to the minimum lot size of the interbank market (currently USD 0.5 mio) and match it with the orders in the interbank market. This will ensure that prices in both the markets are in line. viii. Aggregation of orders in (vii) will be across customers of same bank so as to minimise the number of deal tickets generated for the inter-bank deals. ix. Each matched trade of the customer would result in 2 transactions i.e. one between the customer and its bank and another between the customer’s bank and the counterparty bank except in cases where the customer orders are executed between the customer and customer’s bank. The interbank deal (between the customer’s bank and the counterparty bank) will be settled as per the current CCIL settlement process while the customer deal will be settled bilaterally between the bank and customer. Thus, no change in the existing settlement system is envisaged. x. Direct execution by the customer is likely to bring down the cost of transactions as there is no market risk to the customer’s bank apart from settling the inter-bank trade through the CCIL settlement system. Banks may charge their customers a fee towards processing expenses. Banks will be required to publicly declare such fees. xi. A schematic representation of the order execution process is shown at the end of the discussion paper. The features may undergo change depending upon feedback received on this discussion paper. Comments on the discussion paper may be sent to the and Chief General Manager, Reserve Bank of India, Financial Markets Regulation Department, Central Office, 1st Floor, Mumbai Regional Office Building, Shahid Bhagat Singh Marg, Mumbai-400 001 or emailed with subject line: Feedback on Retail FX platform by January 1, 2018. |
Page Last Updated on: null
